学院首页 > 人才培养 > 本科生培养 > 通知公告 > 正文

【机情无限 精彩毕设】机械2021届毕业设计(论文)中期检查优秀案例分享第十期

《城轨车辆轮对磨耗检测系统设计及磨耗预测分析》

发布时间:2021.04.19 | 编辑: 李艳梅

 

 

学生姓名刘小雨

学生机械2017-03班

指导教师王海波

毕设题目城轨车辆轮对磨耗检测系统设计及磨耗预测分析

 

 

 

一、概况

1.选题意义

车轮是城市轨道交通重要的行走部件,其正常使用直接关系到列车的安全运行。而车轮在运行过程中不可避免地会产生磨耗,其磨耗可以用轮缘厚度、踏面直径两个特征值来表征。当轮缘厚度低于规定的使用范围时,必须对轮对轮廓进行镟修,恢复轮缘厚度值以牺牲踏面直径代价,当踏面直径小于一定程度时,轮对则进入报废处理阶段。

从运行安全性的角度,若车轮磨耗过大,在行驶过程中极易引起安全事故的发生,造成列车脱轨等严重后果;从乘客乘坐舒适性的角度,车轮承受来自车体、外部环境全部的静载荷、动载荷并传递给钢轨;同时,由于线路不平顺引起的载荷也将通过车轮传递给车体。若车轮磨耗过大,会引起异常振动,影响乘客的乘坐舒适性。从运行经济性的角度,据文献《铁路货车车轮伤损及踏面磨耗规律的研究》表明,我国每年因为镟修、更换轮对的费用超过80亿元,很重要的原因在于镟修策略制定的不合理。

因此,通过对车轮轮廓参数实现动态检测,了解车轮的健康状态,同时基于长时间的检测数据,发现车轮磨耗速率变换的特点,再制定出科学的镟修策略,从而更好地对轮对进行日常健康管理与维护,具有显著的社会效益和经济效益。

2.任务分解

1)查阅书籍文献,了解有关基于运行磨耗数据的轮轨磨耗模型的研究现状

2)查阅书籍文献,设计基于激光位移传感器和NI采集器的轮轨磨耗检测系统。

3)建立基于运行磨耗数据的轮对磨耗数据模型

4)针对建立轮对磨耗数据模型对轮对的磨耗情况进行预测

5)现场测试,对轮对磨耗模型的准确性进行验证

6)撰写毕业论文

B1D9

 

二、已完成工作

1. 外文文献翻译工作。

 

通过查阅大量的相关文献,熟悉了轮轨磨耗的形成机理与研究现状,并完成了外文文献翻译工作,翻译原文题为:《A mathematical model to predict railway wheel profifile evolution due to wear》。

 

2. 轮对磨耗检测系统的方案设计。

        

将传感器布置在轨道外侧,选用测量范围较宽的LJ-X8400型2D激光位移传

感器横向上可以扫描到磨耗发生的所有区域。通过俯仰角与侧倾角不同的组合情况,得到当俯仰角为55°,侧倾角为45°时,扫描到的车轮轮廓点最多。

3. 磨耗检测系统硬件系统设计

 

根据检测环境及检测要求,选用LJ-X8400型传感器和与之配套使用的控制

器。检测数据由传感器传向控制器,同时控制器对传感器的采样频率进行控制。检测数据在控制器与工控机之间经RC232串口传输。

 

4.建立基于轮对磨耗数据的轮对磨耗数据模型

 

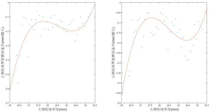
基于已有的上海地铁1号线01A06型车一年半的轮廓特征数据,经过数据预处理,平均值算法等步骤,得到了轮缘磨耗速率关于轮缘厚度的拟合曲线。踏面磨耗与踏面磨耗速率的相关性不强,对其建立了踏面磨损速率的概率数据库。

5.动车、拖车的轮对使用寿命仿真

 

基于建立的磨耗预测模型,采用蒙特卡罗仿真步骤,编程实现了在磨耗预测模型下,一个标准轮对的使用寿命周期与其对应的镟修次数。

三、下一步工作计划

1. 设计磨耗检测系统软件部分(2周)

采用python语言,设计专用的轮对磨耗数据处理与管理软件。其主要完成

的功能有对传输到工控机上的数据进行去噪、数据精简、数据平滑、坐标变换与空间标定、曲线拟合、轮廓特征参数计算的功能,便于日常管理与维护。

2. 现场测试,验证轮对磨耗模型的准确性,同时对轮对使用寿命的仿真结

果进行分析。(3周)

3. 撰写毕业论文,准备终期答辩。(2周)

 

问题一从逻辑上讲,应该先测得车轮的轮廓的数据,然后再建立基于运行数据的轮对磨耗模型,为什么你在还没有做现场测试的情况下,就已经得到了轮对磨耗模型?

因为轮对磨耗模型的建立基于长时间(至少一个镟修周期)的磨耗数据,时间越长,数据模型越具有说服力。由于毕业设计时间的限制,得不到设计的检测系统长时间的检测数据。本文基于老师的科研课题,磨耗检测数据来源于上海地铁1号线01A06型车2019年1月至2020年6月的检测情况,首先针对这些数据建立的轮对磨耗模型,而后再对其进行现场测试。

问题二为什么选择在轨道旁单边布置传感器,文献大多采用内外侧对称布置的形式?

传感器的布置方案很大程度上与选择的传感器的测量范围有很大的关系,对称布置要保证内外两侧的探测平面共面,这在实际实现上对安装提出了很高的要求。本文选择LJ-X8400型2D激光位移传感器,其探测范围横向上已经包含了磨耗发生的全部的区域,只需将传感器测得的轮廓数据与标准车轮的轮廓数据做一组数据融合,便可以得到目标车轮的实际轮廓。

 

 

毕业设计是对大学四年学习生活的一个总结,也是对自己综合实践能力的一次全面提高。

从选题开始,经过查询大量的文献资料,对研究对象的了解便不断深入。对个人找寻资料,筛选有用信息的能力是一次检验。对毕业设计任务剖析的越细,其要求我们查找信息的能力越强。比如:在磨耗数据处理部分,需要对数据分类,在此就必须对所选择的研究列车的编组形式进行查找。本次毕业设计对自己查找信息的效率有了较高的提升。

毕业设计的任务往往需要调动大学期间所学习的基本知识,这是一个很好的回顾过程,同时要求我们去学习新的一些东西,如:软件操作、程序编写等等,需要自己对学习永葆热情。

毕设离不开指导老师王海波老师的悉心指导,也十分感谢陈春俊老师对我的热心帮助。这个阶段自己的交流能力也是一个考验。让老师快速明白你的问题,进行高效的交流。同时,毕业设计也离不开与同学、学长的交流,网站论坛上也有许多热心的网友分享他们的解决经验,这为我的毕业设计提供了坚实的帮助。

毕业设计已进入后半期,我对科研一丝不苟、严谨的研究精神有了更深的体会。自己在后半期的工作中要更加努力,能够圆满完成毕业设计。